u电磁兼容满足《EN 50121-3-2:2006》之规定。
uMVB的性能需通过《IEC61375-2:2007》的一致性测试。
1. 产品外观
外观如下图所示:

图 1.1外观
2.接口描述
2.1引脚定义
用户使用的引脚为2对标准2.54mm间距的30PIN圆孔排针(针直径0.7mm),分布在板子两侧如图2.1所示。

图 2.1用户接口排针
其管脚定义从正面看如图所示。


3.MVB接口推荐电路
模块上的MVB为原始的MVB信号,虽然已经自带收发器,但如果需要接入列车总线,为了避免损坏,还需要在底板进行隔离电路处理。
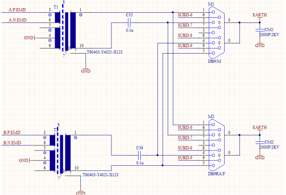
3.1EMD介质的接口推荐设计电路
EMD介质接口设计时,推荐使用T60403-Y4021-X123的隔离变压器进行信号隔离,电路如图所示。

图 3.1.1 EMD介质外围电路设计
对外接口推荐接口采用标准HANTING的DB9接口,其中MVB-S1为针、MVB-S2为孔,MVB-S1和MVB-S2内部连线在PCB上实现。
接口的定义如图所示
针式接口(MVB-S1)的定义:

孔式接口(MVB-S2)的定义:

注意:转换器作为MVB网络终端时,需要使能120欧姆的电阻
3.2ESD+介质的接口推荐设计电路
由于模块上已经有收发器,所以ESD+的隔离必须要在用户MCU和模块连接的串口或者SPI上来做,这里以串口为例。有如下电路图。

图 3.2.1 ESD+介质时在串口端进行的隔离设计
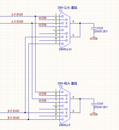
然后在MVB端直接将信号接入总线上的DB9中。

图 3.2.2 ESD+介质时的接口设计
4.指示灯说明
转换器上的4个LED均用来指示功能如表4.1所示。
表 4.1指示灯定义
