MINIPCIE转MVB从站

本系列是广州众志诚信息科技有限公司生产的MVB转 MiniPCIe 接口系列协议转换模块。可以将MVB的EMD接口或者ESD+接口转换为 MiniPCIe。
MVB 为标准默认为EMD 介质接口,如果需要ESD+介质接口,需要提出定制服务。支持MVB从设备协议,可以完成LPI过程数据传输。
编号:D128-MiniPCIeMVB-100AA
规格参数
功能特点
资料下载
订购信息

1: 产品型号

2. 静态参数

3. 规范引用文件

u 电磁兼容满足《EN 50121-3-22006》之规定。

u MVB的性能需通过《IEC61375-22007》的一致性测试。

4. 产品尺寸


4. MVB接口定义

MVB采用标准HANTINGDB9接口,其中MVB-CN1为针、MVB-CN2为孔

针式接口定义

   孔式接口定义

注意:转换器作为MVB网络终端时,需要使能120欧姆的电阻

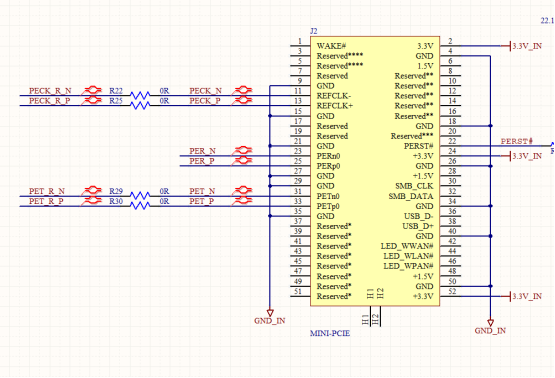
   5.标准MINIPCIE接口定义


6. LED灯说明

转换器上的4个LED均用来指示功能如下表所示。






1. 产品特性

u MVB符合IEC61375-1中的标准物理链路层协议,支持双冗余主备份切换

u MVB EMD介质支持1.5Mbit/S速率,最长通讯距离200米,32个节点;

u MVB ESD+介质支持1.5Mbit/S速率,最长通讯距离20米,32个节点;

u 支持MVB过程数据传输(LPI)通讯与状态信息获取功能

u 支持60个MVB端口(包含30个源端口和30个宿端口),16,32,64,128,256 位数据传输,每个端口均可获得刷新时间;

u 集成一路MiniPCIe 接口

u MVB采用DC 2500V电隔离;

u 主电源采用3.3V直流供电,功耗小于2W;

u 工作温度:-40 ~ +85

u 存储温度:-40 ~ +85

u 最大相对湿度:90%


地址:广东省广州市天河区荷光路154号       电话:4008742688,15323368276       邮箱:gzzzc@zzccom.com